湖北美术学院
211 |
985 |
双一流 |
艺术
湖北省
本科
省重点
公办
9930
崇德、笃学、敏行、致美
027-81317222
https://www.hifa.edu.cn/
更多 >
图片
院校首页
历年分数
历年分数
历年分数
普通类
艺术类
体育类
招生计划
院校计划
投档规则(艺术)
投档规则(体育)
招生政策
招生简章
招生资讯
探校攻略
探校攻略
探校攻略
探校攻略
探校攻略
探校攻略
院校首页
> 招生简章
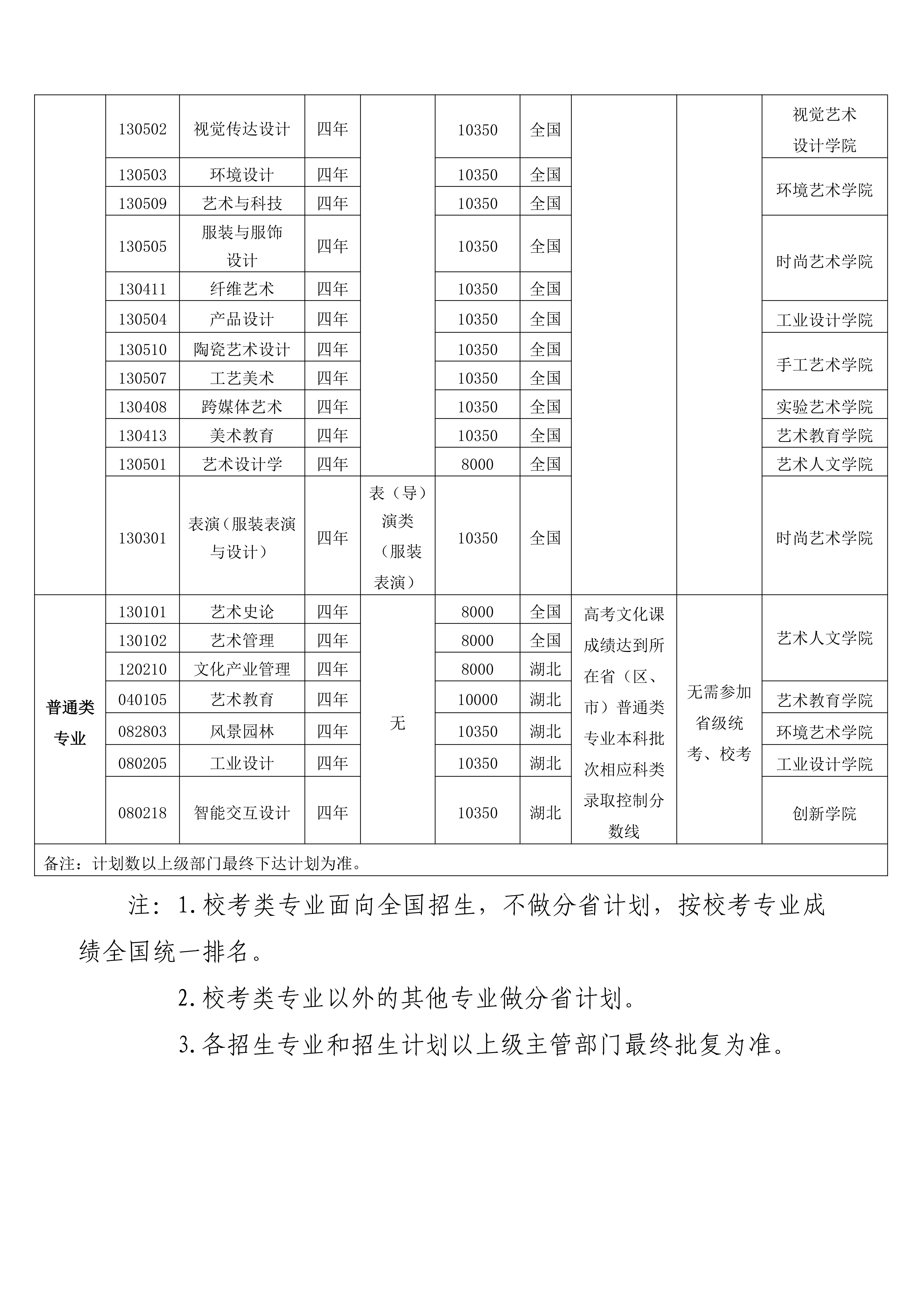
湖北美术学院2026年普通本科招生简章
2026-01-09 15:49:16 分享至:
招生简章
招生资讯
湖北美术学院2026年普通本科招生简章
2026-01-09 15:49:16